Mit Windows 10 hat Microsoft die automatischen Updates, einige nennen es Zwangsupdates, eingeführt. Viele der Home-Nutzer bemängeln die unerwarteten Neustarts und Installationen. Forscher der University College London erstellten ein detailliertes Modell vom Update-Prozess und befragten 93 Windows 10 Nutzer.
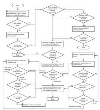
Die Auswertung der Umfrage überrascht ein wenig. 53% gaben an, dass die Aktualisierungen einfach sind. Nur 8% fanden sie schwieriger. Gegenüber früheren Windows Versionen gaben 43% an, dass der Aktualisierungsprozess nun weniger Unterbrechungen verursacht. 21% waren da genau anderer Meinung. In einem Bild zeigen sie wie der Update-Ablauf vor sich geht.

Inzwischen hat Microsoft die Aktiven Stunden eingeführt. Diese kann man so festlegen, dass im eingestellten Zeitraum, keine Neustarts nach Updates durchgeführt werden. Das Problem nur 28% der befragten Nutzer kannten dieses Feature. Das Problem, welches die Forscher erkannten ist, dass per Standard 8.00 bis 17.00 Uhr eingestellt ist. Also Arbeitszeit. Der normale Nutzer surft aber sehr oft Abends im Netz herum, oder arbeitet am Rechner.
Aber auch wenn viele angegeben hatten, dass es zu Ängsten kam, wenn ein Update über eine Stunde dauerte, hatten 95% angegeben, dass sie Microsoft genauso oder sogar mehr vertrauen wie anderen Softwareherstellern. Ist ja schon mal ein gutes Zeichen.
Die Forscher haben dann auch noch Empfehlungen abgegeben.
- Bessere Anpassungen für die „Aktiven Stunden“
- Bessere Benachrichtigung bei einem Neustart
- Kein Neustart während der Rechner aktiv genutzt wird
- Das Featureupdate von zwei auf eins im Jahr reduzieren.
In der Zwischenzeit hat Microsoft schon einiges umgesetzt. In der Windows 10 1903 bekommen auch die Home Nutzer eine Möglichkeit Updates um 7 Tage zu verschieben. Das Popup-Fenster für den Neustart nach einem Update wurde verbessert. Aber sicherlich ist da noch Luft nach oben.
Windows 10 Tutorials und Hilfe
In unserem Windows 10 Wiki findet ihr sehr viele hilfreiche Tipps und Tricks. Falls ihr Fragen habt, dann stellt diese ganz einfach bei uns im Forum.
- Installationsmedien: Aktuelle Installationsdateien findet ihr hier immer in der rechten Sidebar.
- Installation:: Windows 10 Clean installieren, Win 10 1903 neu installieren, Win 10 1809 neu installieren, Win 10 1803 neu installieren
- Probleme bei der Installation: Windows 10 1809 Probleme bei der Installation, Win 10 1803 lässt sich nicht installieren
- Reparaturen: Inplace Upgrade Reparatur, Win 10 reparieren über DISM, sfc und weiteres, Windows Update reparieren, Startmenü reparieren, Apps reparieren, Store reparieren, Netzwerk reparieren
- Anmeldung: Win 10 automatische Anmeldung
- Entfernen, Deinstallieren: Cortana deaktivieren, Apps deinstallieren
- Datei Explorer: Ordner unter Dieser PC entfernen, Netzwerk, OneDrive u.a. im Explorer entfernen
- Richtige Nutzung: Startmenü richtig nutzen, Suche richtig nutzen,
- Wichtig: In jedem Tutorial steht, für welche Version es geeignet ist.
Man kann das Update von 1 – 7 Tage (Aktuell von Do, 28.02. bis max. Mi, 6. März 2019) verschieben. Für mich wäre es lieber, nach Tagen (Bsp. um 1, 2, 3,…. Tage) zu verschieben, um den Updatewahnsinnigen ausweichen zu können und so eine schnellere Downloadgeschwindigkeit zu erreichen.
Auch ich gehöre zu den Menschen, die sich absolut genervt und belästigt fühlen. Allerdings dürfte es zwecklos sein, lange zu lamentieren. Was sollte sich ändern?
Warum habt ihr euch keine Pro Version geholt?
Ich hab nie eine Home Version benutzt. Bei der Pro und höher könnt ihr mehr einstellen und habt auch mehr Funktionen wie Bitlocker, Hyper-V und ab 1903 Sandbox, usw.
einfach den update dienst abschalten (bzw deaktiviert einstellen).
oder ebend wieder windows 7 ?
ich habe mich für diese variante entschieden:
windows 7 produktiv system (mit vm-ware windows10 ohne netzanbindung). mich hat win10 noch nicht überzeugt besser als win7 zu sein…dafür sind die pannen zu groß…treibermangel (für ältere sachen)…nicht abschaltbare „telemetrie“… mangelhafte einstellmöglichkeiten
Mir ist das alles egal. Ich persönlich gehöre seit 1997, seit ich Internet habe, ohnehin zu der Fraktion, welche einmal täglich um 19Uhr den Windows Update Knopf manuell drücken, um zumindest die Windows Defender definitionen einmal täglich manuell aktuell zu halten.
Egal ob Windows 8.1 oder 10, 2 Sekunden nach 19 Uhr, installieren bei mir an den 2 Patchdays im Monat die Updates
Stört mich nicht, hatte nie wirklich Probleme mit dem Updateverlauf. Zumindest mit allen Windows Versionen bis 10 haha, wobei auch dort sich die Probleme meist mit neuen Treibern lösen lassen.
Aber um Botnetze zu minimieren und Sicherheitslücken schnellstmöglich zu flicken, würde ich noch restriktivere Einstellungen setzen und diese NICHT lockern. Z.B. an jedem Patchday, den Microsoft und deren Kunden ja im vorherein schon kennen sollte, lädt Windows die Updates verpflichtend und man hat Zeit bis Mitternacht, um zu rebooten
Wird so nie kommen, wäre aber, vor allem für die Sicherheit aller im Netz, deffinitiv eine gute Einstellung 
Vor allem wenn man oft von der Fraktion liest, die mit Vanilla Windows (egal ob 7, 8 od 10) im Netz unterwegs ist, ohne ein einziges Update … Für solche sollte es einen verpflichtenden Computerführerschein geben, wer durchfällt, darf keinen PC mehr benutzen hahahaha
Oder zumindest kein Internet mehr anmelden ;P
meine feststellung ist: das win10 updates mehr kaputt machen als „reparieren“…von den ewigen änderungen die win10 erfährt will ich gar nicht anfangen.
meine erfahrung ist: win 10 ist unzuverlässig und vertrauensunwürdig.
Die Update-Geschichte ist für den „ahnungslosen PC-Anwender“ ohne besondere PC-Kenntnisse/ohne besonderes Interesse an der ganzen Thematik genau Null nachvollziehbar. Da wird der Rechner mal schnell angeschmissen, um kurz Irgendetwas zu recherchieren und schon ist er anschließend wieder heruntergefahren.
Keine Chance auf Aktualisierung, schon häufig erlebt als kostenloser Fehlerquellensucher „Kannste mal schauen, der Rechner ist auf einmal so langsam?“: Da stapeln sich die gestarteten Updates in einer umfangreichen Warteschlange.
Es wäre sicher hilfreich, wenn dem wenig PC-affinen User (und das dürfte die überwiegende Mehrheit sein) z. B. ein deutlicher Hinweis angezeigt wird: „Achtung, wird laden gerade Sicherheitsupdates herunter, bitte jetzt nicht ausschalten…“
Da ist definitiv noch Handlungsbedarf…
bei solchen leuten schalte ich update über dienste aus.
1809 habe ich auf einem meiner Laptops manuell per Tool Update Manager angestoßen. Sicherheitsudates laufen im Hintergrund problemlos ab.
Nun ja, was da die Studie über den jährlichen Takt der Funktionsupdates angeht: eine Binsenweisheit, die auch hier schon von etlichen Usern erwähnt wurde und die jeder Manager im Bereich Qualitätskontrolle, bzw. Qualitätsmanagement kennt. Wer selbständig ist, eine Firma im Produktionsbereich führt weiß, dass Zeit zwar Geld ist, Geld aber nicht alles, wenn es letztlich darauf ankommt Qualität und nicht unreife Quantität zu verkaufen.
Bin überzeugt, dass diesen Grundsatz des Qualitätsmanagements die Führung von Microsoft auch kennt.
bei den massiven problemen und fehlern…glaube ich kaum, das ms irgendwie an qualität intressiert ist
„…und befragten 93 Windows 10 Nutzer.“ – da brauche ich doch gar nicht weiter zu lesen. 93 Männekes von wie vielen hunderten Millionen? Da ist Kaffeesatzleserei ja wissenschaftlich dagegen.
So so! 95% von 98 befragten Nutzern von Windows 10 Home haben in Microsoft mehr Vertrauen als in andere Softwarehersteller … das wird als ein gutes Zeichen interpretiert? Da kann ich @Herrn Hugo nur beipflichten.
Aber was soll’s – so werden Politik und Marketing gemacht.
Für mich sind die Windows 10 Home-Nutzer nur ein weiterer Testring nach den Insidern.
„…Für mich sind die Windows 10 Home-Nutzer nur ein weiterer Testring nach den Insidern. …“
an dem Satz ist was dran, nur würde es wohl eher zutreffen wenn man schreiben / sagen würde: nur ein weiterer Testring vor den Insidern – die haben ja im Prinzip weniger Möglichkeiten ( es sei den mit zusätzlichen Tools / Tricks)
in das System einzugreifen / es anzupassen – es wird ja ungefragt alles installiert sobald es online ist
nuja..update kann jeder über dienste deaktivieren.
Frage: Was ist das Schlimmste, das man so einem Laptop antun kann? Antwort: Ausschalten. Begründung: Wenn man den Laptop aus schaltet, dann darf er nicht mehr nach Hause telefonieren und sich nicht mehr auf der Festplatte rum spielen. Ganz ehrlich? Ich verstehe nicht, was die Leute sich dabei gedacht haben.
Das mit dem Windows 10 Home hängt auch von der Nutzung ab. Ich habe einen Pro Rechner, welcher meistens 24 Stunden am Tag läuft und 2 Home Rechner, welche nur gelegentlich laufen. Der Laptop dient meistens als Telefon, hier ist Home für mich ausreichend. Der Desktop wird 2 3 Mal die Woche genutzt.
Ich stelle mal die Frage, ob es nicht so sein kann, dass Win die Daten von Rechnern wirklich braucht, weil ansonsten das System auf den verschiedensten verbauten Hardwares nicht laufen würde? Dabei unterstelle ich mal Win nur ein technisches Monitoring und nicht das, was man so als Spionage bezeichnen würde. Bei Apple wäre das anders. Die Hardware ist sozusagen dem System kompatibel in den Rechnern verbaut. Aber auch hier ist die Skepsis ja nicht verschwunden.
Wie gesagt, eine Frage an die Experten hier, vor denen ich, nebenbei gesag, meinen Hut ziehe.
Bin zwar kein Experte. Aber technisches Monitoring ist wie du es beschreibst genau richtig. Ansonsten würden zum Beispiel Update-Blocks nicht funktionieren.
trotzdem sind die daten zuordnugsbar, da deine aktivierung eine id erzeugt.
somit ist auch das monitoring spionage.
@ordner In dem Augenblick, in dem ich eine Email versende bin ich über die IP „im Ernstfall“ identifizierbar. Wenn ich von Microsoft ein Update bekommen will, muss ich über IP meines Gerätes plus Aktivierungscode, beides sozusagen die Ident meines Rechners ist, als Adressat zu „identifizieren“ sein. Aber wichtiger ist der Rechner, der dann und wann ein auf ihn zugeschnittenes Update bekommt. Mit einer gesondert anderen Absicht gehen Hacker vor. Sie möchten möglichst lukrative Daten von Deinem Rechner erfahren, schicken Dir einen Trojaner (auch Bundestrojaner) auf die Hardware, und haben so über deinen Rechner „Befehlsgewalt.“ Das kann man wohl bei Microsoft ausschließen. Wer das für Microsoft ums Zerplatzen überhaupt nicht ausschließen kann, sollte sich erst gar nicht mit einem Betriebssystem befassen, noch sich ins IT begeben.Ständiges Mißtrauen kann auch zu einem neurotischen Komplex führen.
Hallo Leute,
also wir nennen uns doch alle Insider – so sollte man doch wissen das öfter Updates kommen die natürlich auch mal Lästig sind immer wieder neu einstellen – muss ich auch – und kann störend sein ach noch was, hat schon einmal einer dafür Bezahlt?
Gruß hajon43
nuja update ist immer das erste was aus ist…danach defender…danach cortana/edge deinstall…danach apps löschen…
gpo skript einfügen…lokalen kms installieren und aktivieren…classic shell…usw.
win10 in seiner lieferform ist als malware zu bezeichnen.